TCVN 5691:2000 xi măng poóc lăng trắng
TIÊU CHUẨN VIỆT NAM
TCVN 5691:2000
Lời nói đầu
TCVN 5691:2000 thay thế TCVN 5691-1992
TCVN 5691:2000 do Ban kỹ thuật tiêu chuẩn TCVN/TC74 “Xi măng – vôi” hoàn thiện trên cơ sở dự thảo của Viện khoa học Công nghệ Vật liệu xây dựng, Bộ xây dựng đề nghị, Tổng cục Tiêu chuẩn – Đo lường – Chất lượng xét duyệt, Bộ khoa học, Công nghệ và môi trường ban hành
TCVN 5691:2000
XI MĂNG POÓC LĂNG TRẮNG
White portland cement
1. Phạm vi áp dụng
Tiêu chuẩn này áp dụng cho xi măng poóc lăng trắng
2. Tiêu chuẩn trích dẫn
TCVN 141:1998 Xi măng – Phương pháp phân tích hoá học.
TCVN 4030-85 Xi măng – Phương pháp xác định độ mịn.
TCVN 4787-89 Xi măng – Phương pháp lấy mẫu và chuẩn bị mẫu
TCVN 6016:1995 (ISO 679:1989) Xi măng – Phương pháp thử – xác định độ bền
TCVN 6017:1995 (ISO 9597:1989) Xi măng – Phương pháp thử – Xác định thời gian đông kết và độ ổn định.
3. Qui định chung
3.1 Xi măng poóc lăng trắng là chất kết dính thuỷ tinh màu trắng, được chế tạo bằng cách nghiền mịn hỗn hợp clanhke xi măng trắng với một lượng thạch cao cần thiết, có pha hoặc không pha các phụ gia trắng.
3.2 Hàm lượng magiê ôxít (MgO) trong clanhke xi măng trắng không lớn hơn 5%
3.3 Theo cường độ chịu nén (N/mm2, PMa) ở tuổi 28 ngày, xi măng poóc lăng trắng được sản xuất theo mác: 30, 40 và 50.
3.4 Theo độ trắng, xi măng poóc lăng trắng được phân làm 3 loại: loại đặc biệt ĐB, loại I và loại II
3.5 Ký hiệu quy ước của xi măng poóc lăng trắng được trình bày theo thứ tự: ký hiệu sản phẩm, mác, loại độ trắng.
Ví dụ: PCW 30.I, trong đó
– PCW là ký hiệu xi măng poóc lăng trắng;
– 30 là mác xi măng, thể hiện cường độ nén của xi măng bằng 30N/mm2 (MPa);
– I là ký hiệu độ trắng loại 1 của xi măng
4. Yêu cầu kỹ thuật
Các chỉ tiêu chất lượng của xi măng poóc lăng trắng được qui định theo bảng 1.
Bảng tiêu chuẩn chất lượng của xi măng poóc lăng trắng
|
Tên chỉ tiêu |
Mức |
||
|
PCW 30 |
PCW 40 |
PCW 50 |
|
|
1. Cường độ nén N/mm2 (MPa), không nhỏ hơn: 3 ngày ± 45 phút 28 ngày ± 8 giờ |
16 30 |
21 40 |
31 50 |
|
2. Độ trắng tuyệt đối %, không nhỏ hơn loại ĐB loại I loại II |
80 70 60 |
||
|
3. Thời gian đông kết, phút: bắt đầu, không sớm hơn kết thúc, không muộn hơn |
45 375 |
||
|
4. Độ mịn, xác định theo: phần còn lại trên sàng 0,08mm, %, không lớn hơn hoặc: bề mặt riêng, phương pháp Blaine, cm2/g, không nhỏ hơn |
12 2800 |
||
|
5. Độ ổ định thể tích, mm, không lớn hơn |
10 |
||
|
6. Hàm lượng anhydric sunfuric (SO3), %, không lớn hơn |
3,5 |
||
5. Phương pháp thử
5.1 Lấy mẫu và chuẩn bị mẫu thử theo TCVN 4787-89
5.2 Cường độ nén xác định theo TCVN 6016:1995 (ISO 679:1989)
5.3 Thời gian đông kết, độ ổn định thể tích xác định theo TCVN 6017:1995 (ISO 9597:1989
5.4 Độ mịn xác định theo TCVN 4030-85
5.5 Các thành phần hoá anhydric sunfuric (SO3) và magiê oxit (MgO) xác định theo TCVN 141:1998
5.6 Xác định độ trắng
5.6.1 Nguyên tắc: Độ trắng của xi măng poóc lăng trắng tính bằng % theo thang đo độ trắng tuyệt đối, xác định bằng cách đo cường độ của chùm tia sáng phản xạ từ bề mặt mẫu.
5.6.2 Thiết bị, dụng cụ
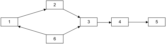
– máy quang kế xác định độ trắng có sơ đồ nguyên lý như hình 1;
– mẫu chuẩn có độ trắng xác định;
– cân kỹ thuật có độ chính xác đến 0,1%
– tủ sấy;
– thìa xúc mẫu;
– bộ khuân đựng mẫu;
– bình hút ẩm.

1. Nguồn sáng điện; 4. Bộ khuyếch đại, xử lý;
2. Mẫu đo; 5. Màn hình hiển thị số đo;
3. Tế bào quang điện; 6. Bộ khuyếch điện ổn định.
Hình 1 – Sơ đồ nguyên lý máy quang kế xác định độ trắng
5.6.3 Chuẩn bị mẫu thử
5.6.3.1 Mẫu xi măng poóc lăng trắng được lấy và chuẩn bị theo TCVN 4787 – 89. Chuẩn bị 3 mẫu, mỗi mẫu khoảng 100g, sấy mẫu ở nhiệt độ 1050C ± 50C đến khối lượng không đổi, sau đó đưa vào bình hút ẩm, để nguội đến nhiệt độ phòng.
5.6.3.2 Lấy một mẫu cho vào khuân theo hướng dẫn sử dụng máy.
5.6.4 Tiến hành thử và tính kết quả
5.6.4.1 Tiến hành xác định độ trắng của mẫu đã chuẩn bị ở điều 5.6.3 theo qui trình hướng dẫn sử dụng và vận hành máy quang kế.
5.6.4.2 Lặp lại hai lần các thao tác theo điều 5.6.3.2 và 5.6.4.1 đối với 2 mẫu còn lại.
5.6.4.3 Tính kết quả: độ trắng của mẫu là giá trị trung bình cộng của 3 lần đo, chính xác đến 1%.
6. Bao gói, ghi nhãn, vận chuyển và bảo quản.
6.1 Xi măng poóc lăng trắng khi xuất xưởng phải có phiếu kiểm tra chất lượng kèm theo với nội dung:
– Tên cơ sở sản xuất;
– Tên gọi và ký hiệu qui ước theo tiêu chuẩn này;
– Các chỉ tiêu chất lượng theo điều 4;
– Khối lượng và số hiệu lô;
– ngày, tháng, năm sản xuất và thí nghiệm.
6.2 Bao gói
6.2.1 Bao đựng xi măng là loại bao giấy kraft có ít nhất 4 lớp, bao PP (polypropylen) hoặc bao PP – kraft, đảm bảo không làm giảm chất lượng xi măng và không bị rách vỡ khi vận chuyển và bảo quản.
6.2.2 Khối lượng tịnh của mỗi bao xi măng là 50 kg ± 1 kg.
6.3 Ghi nhãn
Trên vỏ bao xi măng ngoài nhãn hiệu đã đăng ký, phải ghi rõ:
– Ký hiệu qui ước theo tiêu chuẩn này;
– Khối lượng tịnh
– Số hiệu lô.
6.4 Vận chuyển
6.4.1 Xi măng bao được vận chuyển bằng mọi phương tiện đảm bảo có che chống mưa và ẩm ướt.
6.4.2 Xi măng rời được vận chuyển bằng các phương tiện chuyên dụng.
6.5 Bảo quản
6.5.1 Kho chứa xi măng bao phải đảm bảo khô, sạch, nền cao, có tường bao và mái che, có lối cho xe ra vào xuất nhập dễ dàng. Các bao xi măng xếp cách tường ít nhất 20 cm và xếp riêng theo từng lô.
6.5.2 Kho (silô) xi măng rời đảm bảo chứa riêng theo từng loại.
6.5.3 Xi măng poóc lăng trắng được bảo hành trong thời gian 60 ngày kể từ ngày sản xuất.





